Source code
I developed this project for a project of a course about knowledge graphs from the MSc in Systems Biology at Maastricht University.It was an end-to-end assignment with data pre-processing, normalization, graph design, integration of multiple data sources, and the creation of a web application for querying the graph.
Background
Neglected tropical diseases (NTDs) are a heterogeneous group of 20 bacterial, viral, parasitic, and fungal conditions that generally occur in developing tropical countries in the Americas, Africa, and Asia. NTDs mainly affect poor populations that do not have access to safe water, sanitation, and high-quality healthcare. Because of the severe effects of NTDs (i.e., they can cause long-lasting disabilities), they reinforce the cycle of poverty in vulnerable communities.
Currently, there are several independent databases that contain information about proteins, metabolic pathways, and drugs involved in NTDs, but no integrated databases with all the information. This unified resource could enable the systematic exploration of all the components of the NTDs, contributing to the research of potential therapies for these diseases.
The NTDs2RDF project aimed to create a knowledge graph (KG) of genes, proteins, metabolic pathways, gene ontologies, single nucleotide variants, drugs, and other relevant data for three NTDs (Chagas disease, leishmaniasis, and African trypanosomiasis), integrating all the information in a single data structure that can be explored through a query interface implemented with a Streamlit web application. This software provides a user-friendly platform to extract information from the KG using SPARQL queries.
An overview of the workflow of this project is shown in the graphical abstract below.
Figure 1.- Graphical abstract of the NTDs2RDF workflow.
The project represents an initial step towards the creation of a heterogeneous database for different NTDs with several potential applications in advancing the understanding of NTDs biology and providing insights that cannot be obtained through alternative resources.
This project was divided into various modules for data collection, data cleaning, programmatic creation of the KG, and the development of a web application for querying the RDF graph. The software architecture of all the parts of the NTDs2RDF project is presented in the figure below.
Figure 2.- Software architecture of the NTDs2RDF project. The workflow was divided into three main stages with some modules (blue rectangles) and components (green rectangles).
Knowledge graph
The NTDs2RDF KG has ten classes and 33.892 triplets. The Biolink model was the main source to define classes and predicates of the RDF graph because it has many human-readable and domain-specific predicates for Biology, and its entities also follow a machine-readable format and they are integrated with other ontologies using semantic mappings, which makes the KGs interoperable.
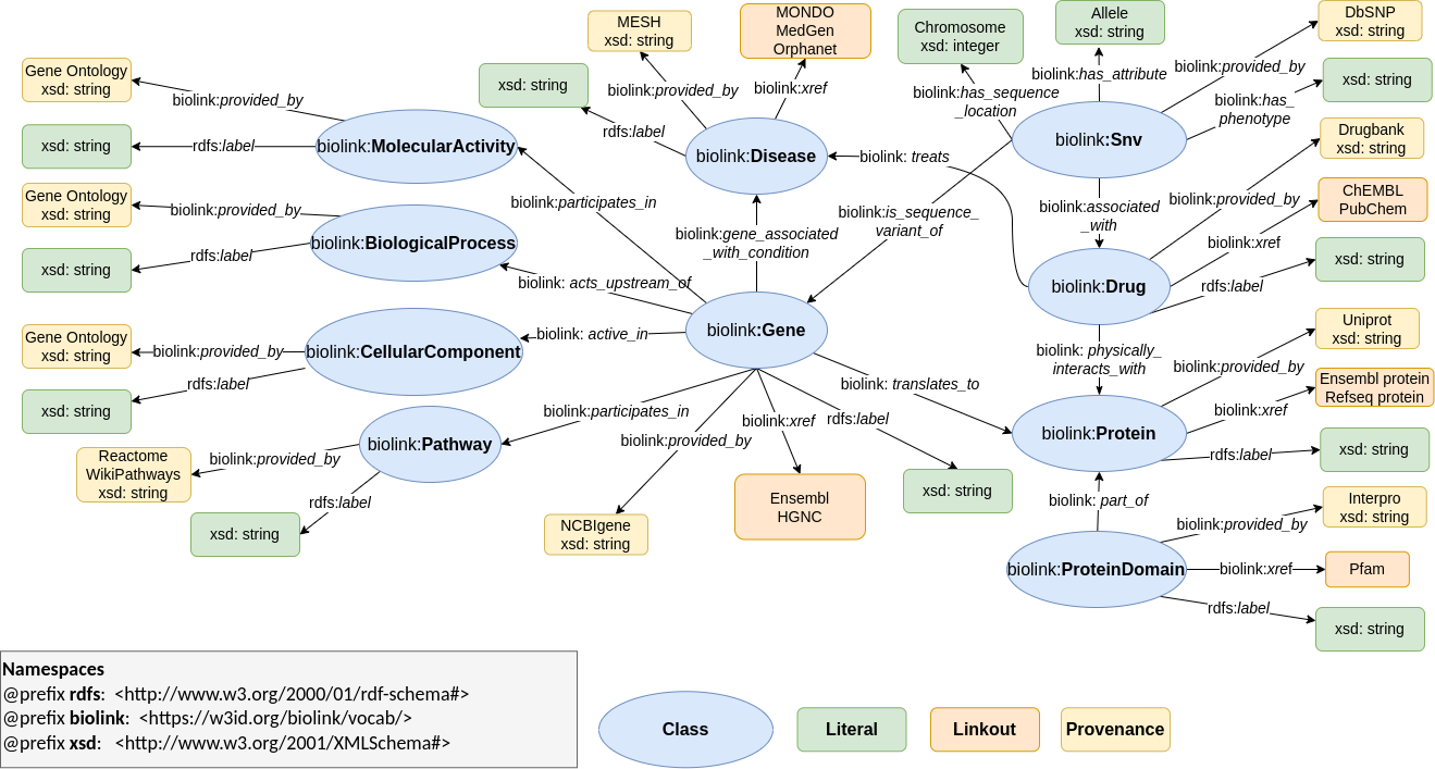
To assure that all the entities of the KG have standardized and stable identifiers, the Bioregistry metaregistry was used to assign the URIs and CURIEs. The figure below shows the meta-graph of the NTDs2RDF KG with all the classes and predicates from the Biolink Model and other standard ontologies.
Figure 2.- Meta-graph of the NTDs2RDF KG. The classes are represented as blue ovals, the literals as green rounded rectangles, the references to external databases as orange rounded rectangles, and the provenance for the classes as yellow rounded rectangles.
Web application
To guarantee the accessibility and findability of the NTDs2RDF KG, a multi-page Streamlit web application was developed. This software was divided into three pages: Meta-graph with all the classes and predicates from the Biolink model and other standard ontologies, examples of SPARQL queries to extract relevant information from the graph, and the query interface. The web application is available online at the link below, and it can also be run locally by following the instructions in the next section.
Additional information
The complete information about the data sources, data pre-processing, graph design, and software development of the NTDs2RDF project is available in the GitHub repository and the manuscript.
Citation
Ayala-Ruano, S. (2023). NTDs2RDF: A heterogeneous and integrated knowledge graph for the exploration of neglected tropical diseases (Version 1.0.0) [Database]. Zenodo. doi: doi.org/10.5281/zenodo.7772554.